اولین بار است که به اینجا می‌آیید؟ راهنمای سایت را بخوانید!
0 رای
748 بازدید

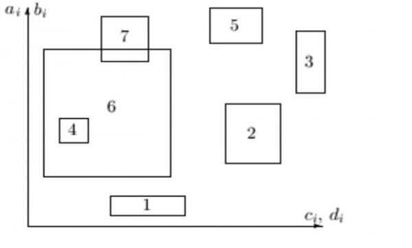
میخواستم اگه میشه بگید چجوری برنامه ی این شکل هایی که براتون میفرستمو بکشم که تو پایان نامه اجرا بده بهم،با جئو جبرا کشیدم کل پایان نامه با شماره صفحاتش ریخت بهم،خواهشا کمکم کنید هفته بعد دفاع دارم.

فایل(های) پیوست:
IMG_20170920_204327_241.JPG
IMG_20170920_204254_854.JPG
IMG_20170920_204229_449.JPG
با TikZ این شکل‌ها رسم می‌شن. راهنمای این بسته رو بخونین و خودتون برای کشیدنش تلاش کنین. اگه موفق نشدین نتیجه تلاشتون رو در قالب فایل کمینه قرار بدین تا دوستان کمک کنن.
توسط (3.7k امتیاز)
پرسیدن سوال
سایت پرسش و پاسخ پارسی‌لاتک جایی برای پرسش و پاسخ درباره سیستم حروف‌چینی لاتک و بسته زی‌پرشین است. در اینجا می‌توانید سوال‌های خود را بپرسید و به سوال‌های دیگران پاسخ دهید.

7.2k پرسش

6.6k پاسخ

23.6k نظر

10.8k کاربر

basket cart icon

محصولات مرتبط با LaTeX

در فروشگاه پارسی‌لاتک


basket cart icon

حمایت مالی از پارسی‌لاتک

برای تامین هزینه‌های نگه‌داری و به‌روزرسانی

محبوب‌ترین برچسب‌ها

رفع خطا جدول xepersian مراجع ریاضی‌نویسی bidi شکل فونت فهرست مطالب شماره‌گذاری منابع پانویس parsilatex بیب‌تک tikz تک‌لایو بیمر اسلاید زی‌پرشین پاورقی bibtex سربرگ نماد رسم شکل فرمول‌نویسی هدر ارجاع‌دهی biditexmaker ویرایشگر قالب beamer واژه‌نامه اندازه فونت texstudio عنوان فصل ماتریس اعمال نشدن تغییرات در پی‌دی‌اف رسم جدول شماره صفحه bidipresentation حاشیه رنگ عنوان شکل اسلاید فارسی محیط قضیه گراف مکان شکل tikzpicture enumerate حروف‌چینی کد شماره فصل tabriz_thesis نمایه align زیرنویس شکل کادر itemize فهرست اشکال الگوریتم عدم اجرا listings نیم‌فاصله متن لاتین و فارسی بسته فاصله بین خطوط hyperref قالب پایان‌نامه فرمول نصب تک‌لایو فارسی‌تک نمودار شماره فرمول glossaries کپشن خروجی لاتک حروف‌چینی چندستونی فونت فارسی و انگلیسی ماکرونویسی extrafootnotefeatures biditools شماره پاورقی پیوست‌ سوال امتحانی فاصله‌گذاری فرمول چندضابطه‌ای tex subfigure biditufte-book header texmaker pdf خطا longtable تصویر شمارنده زیرنویس texlive2015 دیاگرام رسم نمودار شماره‌گذاری صفحات پایان نامه فهرست جداول میک‌تک texlive2016 شعر تنظیم جدول بولد آکولاد kashida تورفتگی texworks caption اندیس اعداد فارسی lollipop iust-thesis multicol فصل‌نویسی سوال چهارگزینه‌ای فاصله عمودی pgfplots xindy چپ‌چینی اوبونتو میکروسافت ورد قاب geometry xelatex texlive کاما fancyhdr وسط‌چینی تک لایو 2015 tcolorbox عنوان بخش شماره گذاری به‌روزرسانی بسته aimc46 صفر توخالی فرمول طولانی بیرون‌زدگی پوستر فاصله سطرها نوشتافت شکست خط tex-programming فونت اعداد قرآن tabriz-thesis ایتالیک winedt جستجوی معکوس فلش جایابی تصویر فهرست تصاویر قالب کتاب پاراگراف‌بندی بازیابی اطلاعات هایپرلینک فهرست نمادها شمارنده فصل font محیط ریاضی رسم کادر bidipoem جداکننده جدول طولانی به‌روزرسانی شماره‌گذاری فرمول algorithm2e proof equation eps جدول افقی tabular عکس متن فارسی و انگلیسی پانویس چندستونی کمک مالی فاصله خطوط حروف‌چینی شعر فونت بولد زیرشکل minipage قلم پانویس پاراگرافی ltrfootnote پیوست computeautoilg فرمول چندخطی neveshtuft غلط‌گیری املایی فونت ریاضی تک‌پارسی پیکان لاتکس baselineskip شماره قسمت قسمت
...